View Procedure
| Procedure Name | Import Permit for Medicines and Medical Devices | |||||||||||||||||||||||||||||
|---|---|---|---|---|---|---|---|---|---|---|---|---|---|---|---|---|---|---|---|---|---|---|---|---|---|---|---|---|---|---|
| Description |
Required Documents
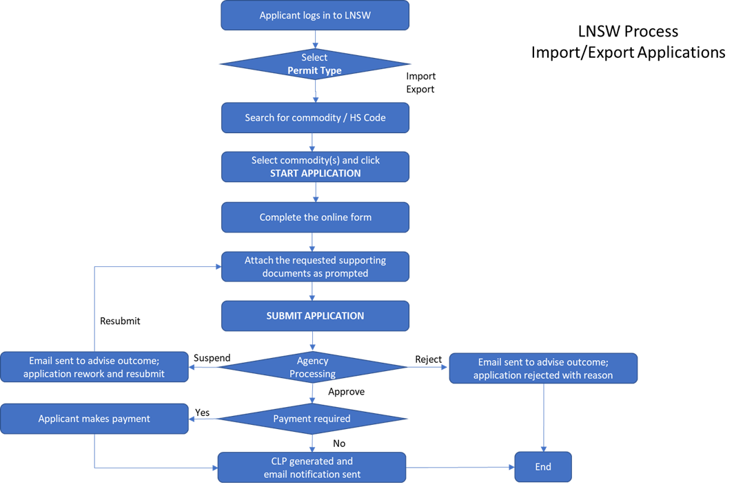
Process Steps This procedure is now to be handled through the Lesotho National Single Window (LNSW) from 20 October 2025 and is a fully electronic process. To make an application, an applicant must first be registered with the LNSW. Information regarding the process to register and its requirements can be found at the Lesotho National Single Window portal. The LNSW is the national system that manages all trade related authorisations. It is the one location from where applications can be made for all types of permits, certificates and licenses required for the import, export and transit of goods in Lesotho. As an electronic system, the LNSW receives a single application and directs it to all involved responsible agencies for their processing. An applicant can track the progress of their applications through the LNSW and do not need to physically visit the offices of the agencies involved. Where payment is required for a permit, this can be made either at the Agency's cashier office or shall soon be possible fully electronic through the LNSW without need to visit the involved agencies cashier. Upon issue, the permit reference number need only be referenced when making a Customs declaration in ASYCUDA World and there is no need to attach a scanned image of the permit as was previously required with paper-based permits. The diagram below describes the application process steps for the above-mentioned permit on LNSW.
| |||||||||||||||||||||||||||||
| Category | Import |
| Title | Description | Created Date | Updated Date | Issued By | ![]() |
|---|---|---|---|---|---|
| No results found. | |||||
| Name | Measure Type | Agency | Description | Comments | Legal Document | Validity To | Measure Class |
|---|---|---|---|---|---|---|---|
| Requirement to obtain a Permit to Import Medicines and Medical Devices | Permit Requirement | Permit obtainable at Ministry of Health | N/A | The Medical, Dental and Pharmacy Order 1970 | 01-01-9999 | Good |
.png)
