View Procedure
| Procedure Name | Veterinary Import Permit for Live Animals and Animal Products | |||||||||||||||||||||||||||||||||||||||||||||||||||||||||
|---|---|---|---|---|---|---|---|---|---|---|---|---|---|---|---|---|---|---|---|---|---|---|---|---|---|---|---|---|---|---|---|---|---|---|---|---|---|---|---|---|---|---|---|---|---|---|---|---|---|---|---|---|---|---|---|---|---|---|
| Description |
Required Documents
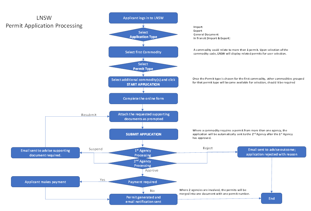
Process Steps This procedure is now to be handled through the Lesotho National Single Window (LNSW) from 1 September 2025 and is a fully electronic process. To make an application, an applicant must first be registered with the LNSW. Information regarding the process to register and its requirements can be found at the Lesotho National Single Window portal. The LNSW is the national system that manages all trade related authorisations. It is the one location from where applications can be made for all types of permits, certificates and licenses required for the import, export and transit of goods in Lesotho. As an electronic system, the LNSW receives a single application and directs it to all involved responsible agencies for their processing. An applicant can track the progress of their applications through the LNSW and do not need to physically visit the offices of the agencies involved. Where payment is required for a permit, this can be made either at the Agency's cashier office or shall soon be possible fully electronic through the LNSW without need to visit the involved agencies cashier. Upon issue, the permit reference number need only be referenced when making a Customs declaration in ASYCUDA World and there is no need to attach a scanned image of the permit as was previously required with paper-based permits. The diagram below describes the application process steps for the above-mentioned permit on LNSW. ** IMPORTANT NOTE *** With the introduction of processing on LNSW, there is now no need to obtain an Import Permit for selected animals / animal products from the Department of Marketing or Lesotho National Dairy Board (LNDB) and then apply to the Department of Livestock for its corresponding Import Permit. A single application to the LNSW for import of animals / animal products will send the application to both Department of Marketing / LNDB and Department of Livestock and a single Import Permit for Animals / Animal Products will be issued upon successful processing. Only the one, single consolidated Import Permit for Animals / Animal Products on LNSW will be required for ASYCUDA World for Customs processing.
| |||||||||||||||||||||||||||||||||||||||||||||||||||||||||
| Category | Import |
| Title | Description | Created Date | Updated Date | Issued By | ![]() |
|---|---|---|---|---|---|
| Health Attestation for Live Animals | This in terms of Legal Notice 241 Regulations 1992 | 15-01-2014 | 15-01-2014 | ||
| Health Attestation for Oval | This in terms of Legal Notice 241 Regulations 1992 | 15-01-2014 | 15-01-2014 | ||
| Health Attestation for Poultry | This in terms of Legal Notice 241 Regulations 1992 | 15-01-2014 | 27-02-2014 | ||
| Transport Permit | Transport Permit | 03-03-2014 | 03-03-2014 | ||
| Attestation for Cloven Hoofed Live Animals | Attestation for Cloven Hoofed Live Animals required for import | 07-09-2025 | 07-09-2025 |
| Name | Measure Type | Agency | Description | Comments | Legal Document | Validity To | Measure Class |
|---|---|---|---|---|---|---|---|
| Requirement to obtain an Import Permit for Live Animals and Animal Products | SPS | This process represents the procedure for obtaining a permit to import live animals and animal products. As per the Animal Disease Act (Act No. 1984), all citizens and non-citizen living in Lesotho may import animals and animal derived products, which are considered to be safe, into Lesotho. Importation is subject to compliance with relevant import requirements, as stipulated on veterinary import permit. | This process represents the procedure for obtaining a permit to import live animals and animal products. | Importation and Exportation of Livestock and Livestock Products (Amendment) Act 1984 | 31-12-9999 | Good | |
| Requirement to obtain an Import Permit for Fish and Fish Products | SPS | This process represents the requirement for obtaining a permit to import live fish/fish feed/fish products. | All business process flows, processing steps and applicable legalization for fish and fish products model those for application for Veterinary Import Permit for animals and animal products. Only the application and the resulting permit format is different due to the nature of the product. | Protection of Fresh Water Fish Proclamation | 31-12-9999 | Good |

