View Procedure
| Procedure Name | Kimberly Process Certificate and Rough Diamond Export Permit | ||||||||||||||||||||||||||||||||||
|---|---|---|---|---|---|---|---|---|---|---|---|---|---|---|---|---|---|---|---|---|---|---|---|---|---|---|---|---|---|---|---|---|---|---|---|
| Description |
Required Documents
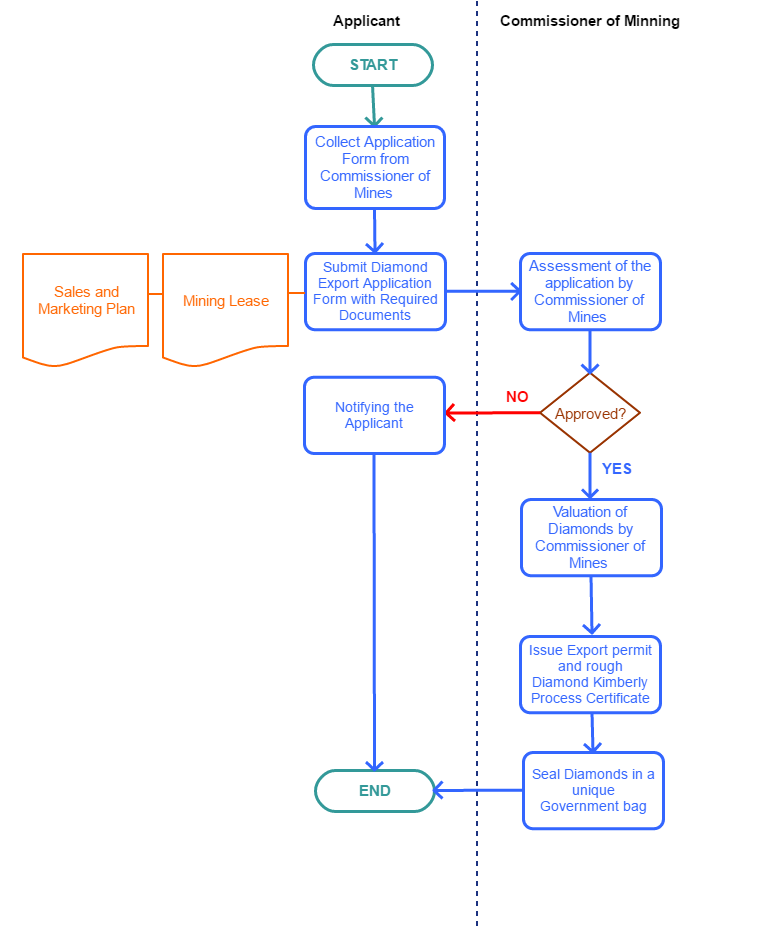
Process Steps
| ||||||||||||||||||||||||||||||||||
| Category | Export |
| Title | Description | Created Date | Updated Date | Issued By | ![]() |
|---|---|---|---|---|---|
| No results found. | |||||
| Name | Measure Type | Agency | Description | Comments | Legal Document | Validity To | Measure Class |
|---|---|---|---|---|---|---|---|
| Requirement to obtain Kimberley Process Certificate for diamonds | Certificate Requirement | For the exportation of diamonds, as well as an Export Permit, it is necessary to obtain a Kimberley Process Certificate from the Commissioner of Mines and geology of the Ministry of Mining. | For the exportation of diamonds, as well as an Export Permit, it is necessary to obtain a Kimberley Process Certificate from the Commissioner of Mines and geology of the Ministry of Mining. | Mining Rights Act,Act 43 of 1967 | 31-12-9999 | Good | |
| Requirement to obtain Export Permit for diamonds | Permit Requirement | In order to export diamonds it is necessary to obtain an Export Permit from the Ministry of Mining together with a Kimberley Process Certificate. | In order to export diamonds it is necessary to obtain an Export Permit from the Ministry of Mining together with a Kimberley Process Certificate. | Mining Rights Act,Act 43 of 1967 | 31-12-9999 | Good |

